MS3142 双全桥电机驱动芯片
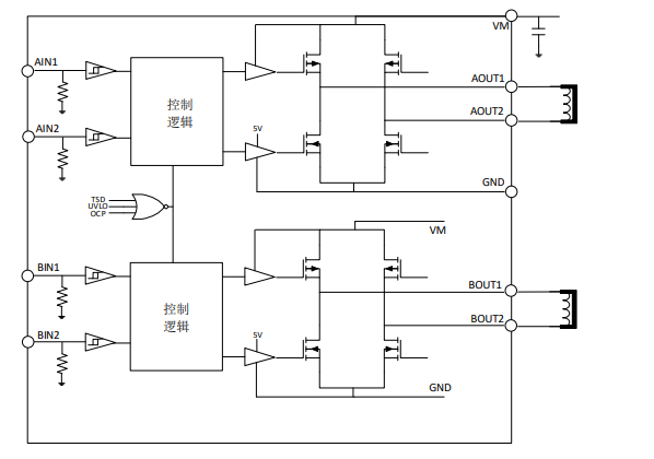
MS3142/MS3142S 是一个双全桥电机驱动。电源电压供电范围 4V 到 18V,平均电流 1.1A,电流峰值 1.54A。如果需要更高的电流能力,可以将双全桥并联使用。四个输入脚可以控制直流电机工作在正转、反转、刹车以及滑行模式,也可以控制一个步进电机在全步和半步模式。
MS3142 采用 eMSOP10 封装,带散热片。MS3142S 采用SSOP10 封装。
MS3142 采用 eMSOP10 封装,带散热片。MS3142S 采用SSOP10 封装。








